重磅!《上海港锂电池类危险货物水路运输指南》来啦!
发布时间:2023-11-30
作者:
浏览次数:1309
对电池单体、电池组、电池模块、电池簇、集装箱、集装箱式锂离子电池储能系统、柜式锂离子电池储能系统、设备中含有的锂离子电池、锂电池动力汽车、车辆运输架、台架式集装箱共计11个专用术语进行定义。

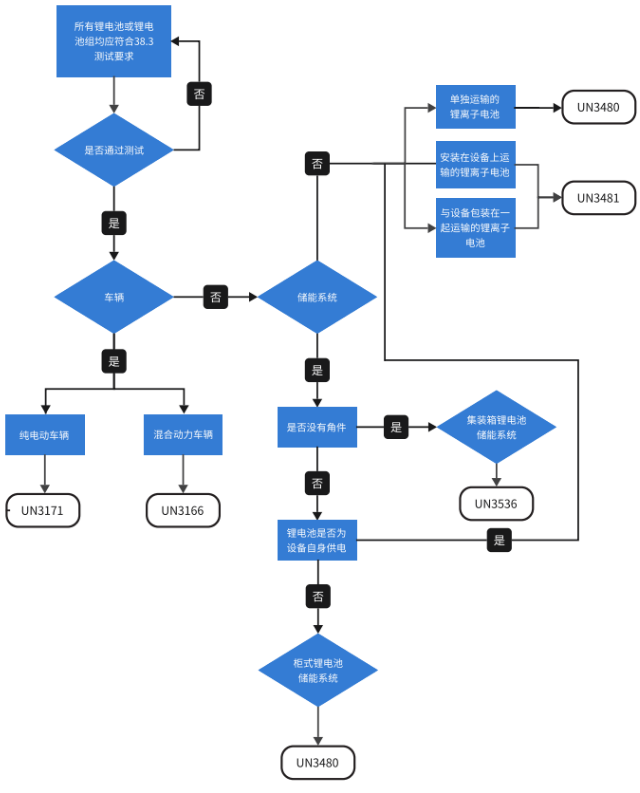
2锂电池分类
锂电池分为锂离子电池和锂金属电池两大类。
锂离子电池分类流程图:

2. 锂金属电池分类流程图:

NO.3锂电池类危险货物
标牌、标志、标记和包装要求
1集装箱箱体的标牌、标记要求
1. 除以锂电池驱动(纯电或混动)的车辆以外,装有锂电池类危险货物的集装箱箱体每侧和每端 ( 集装箱式锂离子电池储能系统两个相对的侧面 ) 应粘贴第 9 类危险货物标牌和联合国编号标记。
2. 第 9 类危险货物标牌如图 1 所示,标牌最小尺寸为 250mm×250mm,内边缘线须与边缘线平行且相距 12.5 mm。标牌应贴在底色与集装箱本身颜色对比鲜明的位置,或有虚或实线边框。
3. 联合国编号应以黑色数字表示,数字高度不小于 65mm,可如图 2 所示粘贴在危险货物标牌中的符号与类别号之间的区域;也可如图 3 所示粘贴在高不小于 120mm,宽不小于 300mm,四周带有 10mm 黑框的桔黄色长方形板上,位置紧靠危险货物标牌。

2包件的标志、标记要求
1. 除集装箱式锂离子电池储能系统及以锂电池驱动(纯电或混动)的车辆以外,每个装有锂电池的包件都须标有正确运输名称和冠以字母“UN”的相应的联合国编号。联合国编号和字母“UN”的高度须至少12 mm。
2. 除集装箱式锂离子电池储能系统及以锂电池驱动(纯电或混动)的车辆以外,装有锂电池或锂电池组的包件应按要求张贴如图4所示的9A危险货物标志或如图5所示的锂电池标记。张贴要求见附件1。


3锂电池类危险货物包装要求
包括单独运输、安装在设备上运输、与设备包装在一起运输的锂离子电池、锂金属电池的包装要求,以及柜式锂离子电池储能系统、集装箱式锂离子电池储能系统、以及锂电池驱动车辆或设备的包装要求。
NO.4安全要求
1锂电池类危险货物安全要求
包括一般要求、集装箱式锂离子电池储能系统要求、柜式锂离子电池储能系统要求。
2装箱安全要求
包括基本要求、锂电池动力汽车装箱要求。
(1)基本要求
1. 集装箱装箱作业应满足GB 40163的要求。
2. 集装箱装箱现场检查员在装箱作业完毕后应通过“上海海事局船载危险货物EDI申报系统”发送集装箱装箱证明书。发送集装箱装箱证明书前,装箱检查员应上传集装箱装箱照片。
(2)锂电池动力汽车装箱要求
1. 锂电池动力汽车集装箱装箱作业单位应根据车型,在装箱前制定装箱方案,方案应涵盖所使用的集装箱型号、装载车辆数、运输架使用方式、装箱图纸等内容。装箱方案中应列明每台车所使用的加固材料、规格型号与加固方式。装箱图纸应清晰,明确显示车辆在集装箱中的位置,包括在车架上或平面上的停放方式、车辆与车辆之间及车辆与集装箱之间的间距。锂电池动力汽车装箱方案应经船舶检验机构认可或进行有效性验证。
使用台架式集装箱运输锂电池动力汽车时,绑扎方案应参照《CSS code》(CODE OF SAFE PRACTICE FOR CARGO STOWAGE AND SECURING)要求,并提供绑扎方案有效性的证明材料。
2. 装箱前应对绑扎材料进行检查,对照装箱方案中的材料清单,规格型号,运输架型号进行核对检查,确保作业材料的一致性。应检查运输架状态、加固材料完整齐备情况,不应使用存在损坏、变形等缺陷的运输架及绑扎系固材料。
3. 装箱员应掌握装箱要求,装箱前应对装箱车辆的型号与装箱方案进行核对,装箱车型应与方案一致,按照规定的装箱方案装箱作业。
4. 在集装箱内使用运输架装载车辆的,运输架应与集装箱使用连接支撑结构、捆绑带或止移块等方式固定;车辆与运输架及车辆、运输架与集装箱的加固方式应能防止水上运输过程中集装箱颠簸、倾斜引起的车辆位移。在集装箱内不使用运输架装载车辆的,应使用捆绑带和轮挡组合等方式对车辆进行固定。
加固材料强度应满足相关运输方式的安全要求。
5. 使用运输架装载车辆的,装箱单位需配备完整的使用说明和作业规范,保证现场操作人员能够正确操作。
6. 使用运输架宜满足以下条件之一:
(1)运输架设计额定载荷、结构强度、车轮限位装置、系留装置、安全保护装置、堆码结构等符合JT/T 1287-2020的要求,并经船舶检验机构检验合格。经检验的运输架宜在明显可见位置上显示清晰可辩、不易去除的检验标志。
(2)车辆及运输架的绑扎系固方式经船舶检验机构进行认可或有效性验证。
7. 装箱过程中应在装箱记录中记录车辆品牌,集装箱箱号和提单号等信息。装箱过程记录照片,包括装箱前空箱照片1张、每台运输架照片1张(若有),装箱中每台车加固照左侧右侧各1张,装箱后关闭一扇集装箱门照1张、集装箱全关门照1张、集装箱安全封条照1张。

NO.5检测机构、运输要求
1检测机构要求
1. 从事锂电池类货物分类鉴定、运输条件鉴定及UN38.3测试工作的检测机构应具备国家法定的相关资质,并获取以下相应认证资质之一:
(1)中国检测机构和实验室强制认证(CMA),或;
(2)中国合格评定国家认可委员会认证(CNAS),或;
(3)国际实验室认可使用组织认证(ILAC-MRA)。
2. 检测机构应当按照国际公约、国家有关强制性规定的检测规程或者方法、数据传输与保存等要求进行检测,其出具的检测报告应明确产品型号、检测方法、判定标准、检测起讫日期、检测结论等信息,并在检测报告上标注已获取的资质认证标志,如图6所示。
3. 检测机构应当在资质认定或认可的检测能力范围内,依据相关标准或者技术规范规定的程序和要求,出具检测数据、结果,其以下内容应与已认定的结构化能力范围相符:
(1)出具报告的实验室名称、地址;
(2)认可的授权签字人及领域;
(3)资质认定的检测项目;
(4)检测标准或者检测方法。
4. 检测机构及其人员对其出具的检测报告负责,依法承担民事、行政和刑事法律责任。
2运输要求
1. 载运锂电池类危险货物的船舶应按照规定持有有效的船舶载运危险货物适装证书。
2. 载运锂电池类危险货物的集装箱船舶应遵守相应的航行、停泊、作业法律法规的规定,落实海事管理机构规定的安全保障措施。
3. 载运锂电池类危险货物的集装箱船舶应当在具有第9类危险货物装卸作业资质的码头进行装卸作业。
4. 集装箱式锂离子电池储能系统、柜式锂离子电池储能系统及锂电池动力汽车整车运输过程中电池的荷电状态(SOC)建议控制在20%~50%范围内。
5. 锂电池类危险货物应采取有效措施防止电池或电池组在运输过程中损坏、短路。集装箱式锂离子电池储能系统或柜式锂离子电池储能系统每一电池簇的电池模块之间应采取断开电池维护开关、串联装置等措施断开电池外部连接,电池管理系统、储能交流器、监控系统等电器设备应处于关闭断电状态。
锂电池动力汽车整车运输时还应采取有效措施防止其在运输过程中意外启动。
6. 锂电池类危险货物舱面积载时建议采取有效措施进行阳光遮蔽,避免阳光直射,甲板水灭火系统应可有效覆盖货物所在位置,并可达到持续降温的效果;舱内积载时不应积载于仅设置有固定式二氧化碳灭火装置的货舱内,可积载于增配其它适合扑灭锂电池类危险货物火灾装置的货舱内。
7. 集装箱式锂离子电池储能系统建议舱面积载,垂直方向的积载不应超过船舶甲板的最大承重。
8. 锂电池动力汽车滚装运输应按船舶《货物系固手册》进行装载、积载和系固。
9. 杂货船运输锂电池动力汽车宜进行运输风险评估,根据具体的运输方式(包括裸车运输、集装箱运输),制定相应的安全操作须知和装船方案。装船前如需焊接新增系固点时,应确保足够的焊接厚度满足预期的安全工作负荷。
10. 船舶运输期间,船员应定期对装有锂电池类危险货物的集装箱或装货区域进行安全巡视,发现异常时及时采取应对措施。
NO.6单证材料要求
1一般要求
(1)危险货物安全技术说明书;
(2)危险货物包装使用鉴定结果单(如适用);
(3)UN38.3报告。
NO.7应急及附件
1. 船舶应根据锂电池类危险货物的特性,编制综合应急预案以及火灾、爆炸、泄漏、中毒、灼伤等事故的专项应急预案和现场处置方案,并配备适用处置火灾、爆炸、泄漏、中毒事故的应急救援器材、设备和物资。
2. 当监测到装有锂电池类危险货物的集装箱温度处于持续上升状态且有烟雾产生或着火时应立即启动应急预案。在保持船舶强度和稳性的前提下,应优先采用水雾喷淋集装箱箱壁的方式,降低集装箱内的温度。灭火过程中,不得贸然打开集装箱箱门。当货舱温度不再持续上升且无烟雾产生时,应尽快安排卸货。
3. 海事部门对锂电池类危险货物火灾事故应急处置的相关措施进行了汇总,汇编成《锂电池类危险货物火灾应急处置建议》(附件2)。由于此类事故处置较为复杂,因此建议中包含的相关措施仅供参考,不能用作应急处置的全面指南。









